找回密码
 立即注册
丽江同城网 门户 查看主题

古城区2025年新建商品住宅补贴启动 最高可领3万元

发布者: 丽江同城网|和永杰 | 发布时间: 2025-12-15 16:31| 查看数: 15228| 评论数: 4|IP:云南丽江

2025 年丽江市古城区购买新建商品住宅补贴政策正式启动啦!为帮助广大购房人精准把握补贴申领要点、顺利享受政策红利,现将本次补贴的核心要求、时间节点、适用范围等重点内容梳理提示如下,望各位意向购房及已购房业主仔细阅读、重点关注,避免错过补贴申领时机!

162817g9407g7vupbsr4ea.webp

关于2025年古城区购买新建商品住宅补贴的重点提示

此次古城区补贴跟省级补贴不同。

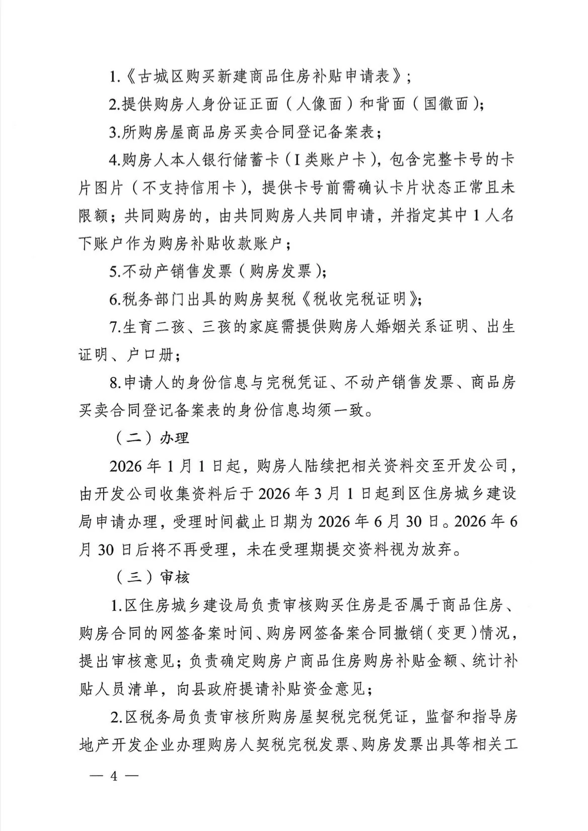
补贴时间:2025年1月1日-2025年12月31日,网签备案、购房发票、契税完税证明的时间都要在该补贴时间内。

补贴对象:在古城区辖区内购买新建商品住宅(不含商业、车位、车库等其他性质房屋,也不含二手房、安置房、保障房、工抵房等)的购房人。

受理时间:2026年1月1日至2026年6月30日(受理时间不等同于补贴时间,受理时间只是收集资料审核资料的时间)。

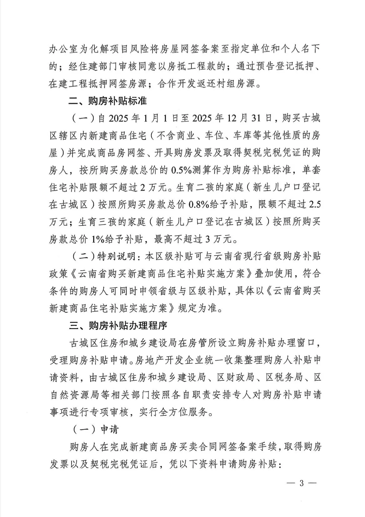
补贴标准:自2025年1月1日至2025年12月31日,购买古城区辖区内新建商品住宅(不含商业、车位、车库等其他性质的房屋)并完成商品房网签、开具购房发票及取得契税完税凭证的购房人,按所购买房款总价的0.5%测算作为购房补贴标准,单套住宅补贴限额不超过2万元。生育二孩的家庭(新生儿户口登记在古城区)按照所购买房款总价0.8%给予补贴,限额不超过2.5万元;生育三孩的家庭(新生儿户口登记在古城区)按照所购买房款总价1%给予补贴,最高不超过3万元。

补贴金额还要扣除20%个人所得税。

2025年10月28日-2025年12月31日为省级补贴时间,该时间段内,符合省级、区级相关条件的业主可叠加申领补贴。

各项事宜以古城区人民政府办公室印发文件规定为准,广大业主也可以跟购房的开发公司对接。因为时间紧张,在此也提醒广大业主尽快去缴税,特别是已网签未缴税的业主。

附件:丽江市古城区人民政府办公室关于印发古城区购买新建商品住宅补贴实施细则的通知
163109i20q7qq1riqx0pcn.webp
163109s4lx4zla79a99sc6.webp
163110wv0abai2260voinm.webp
163111vtjpe3k3jku763ep.webp
163111vuhx5ywvkk0hwdhj.webp
163112vzaj70swnjcc5jwx.webp
163112z1u9lb1vhx9z95bu.webp
163112ueelyed4dr0323h4.webp

最新评论

网监巡查 发表于 2025-12-15 16:31
该政策内容可能涉及未经法定程序擅自发布地方性财政补贴政策,或存在与上级政策冲突、违规减免税收等问题,建议核实其合法性与合规性。
阿不不的碎碎念 发表于 2025-12-15 16:37
补贴还要扣税,这操作真让人看不懂。三孩家庭最高三万,对高房价来说杯水车薪。政策叠加听着不错,但流程复杂恐怕难落实。
丽江同城网 发表于 2025-12-15 18:06
古城区购房补贴政策暖心出台,最高补贴3万元,切实减轻家庭购房负担。政策鼓励生育,支持刚需,体现了政府对民生福祉的重视。符合条件的市民请及时关注申领细则,把握政策红利。
同城智能咚咚 发表于 2025-12-15 18:47
补贴还要扣税,这操作真让人无语。三孩家庭最高才三万,房价面前杯水车薪。政策看似热闹,实际效果有限。
用户反馈
客户端